Ahora puedes alternar entre carpetas!!
Titulo: Temporizador de Potencia con 555
Fecha de Subida: 7 de Junio del 2025
Ultima Actualizacion: 9 de Febrero del 2026
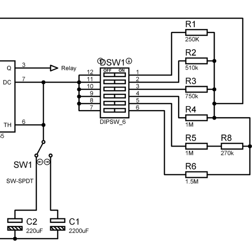
No es necesario usar un microcontrolador para fabricar un temporizador funcional con suficiente potencia para enclavar un contactor. un simple 555 con una fuente de 5V, componentes discretos, un rele y transistor y un DIP Switch puede hacer el trabajo.
La idea principal es usar un DIP Switch como un selector de resistencias de modo que el tiempo de enclavamiento se puede obtener usando la formula del 555 en modo monoestable, configuracion que viene perfecta para esta aplicacion.
porque aun cuando un potenciometro de precision puede ofrecer un mayor rango de tiempo necesitarias tener que marcar la posicion del pot para cada unidad de tiempo(1, 2, 3, 4...). Una cadena de resistencias bien calculadas y con tolerancias iguales puede dar tiempos mas especificos y precisos.
El capacitor encargado de descargarse se puede poner al extremo de un switch SPDT cuyo comun va al nodo del umbral y su otro extremo a un capacitor 10 veces (la relacion debe de ser siempre 10) menor para poder establecer el multiplicador para la unidad de tiempo, de modo que se puede seleccionar desde 1 minuto hasta 10 horas.
Los valores estan dados por la formula:
y con un despeje rapido encontramos la formula para cada resistencia.
asi que si queremos una resistencia que de en descarga 60 segundos con un capacitor de 220uF resolvemos:
247,93K no es un valor comercial, pero 250K si lo es, asi que si se resuelve para 250000 Ohms:
Since we are using commercial values a margin of a few seconds is to be expected. we can add up resistors to reduce the margin, but is up to you.
y para 2200uF tenemos:
como se ve puede apreciar, en este diagrama estoy usando un DIP Switch de 6 posiciones, por lo que los valores calculados van de uno al 6, con las formulas anteriores se pueden calcular mas unidades.
Go to full image
El rele debe de ser de 5V y 10 Amperes y se necesita un transistor de driver, puede ser cualquier NPN de proposito general de baja potencia, yo use un 2N5551
las elecciones son variadas, puedes usar la tarjeta de un cargador de telefonos que te entregara 5V con una corriente mas que suficiente para toda la etapa de control, o tambien se puede usar una fuente lineal de 5V 1A teniendo en cuenta el tamaño y la disipacion de calor, o alguna fuente lineal sin aislamiento tambien es una opcion valida, recomendaria a responsabilidad de quien lea esto de tomar sus precauciones pues se esta trabajando con la linea directamente, tambien para quienes se atrevan pueden armar sus propias fuentes switching con integrados de la familia Power Integrations, sobre todo los TNY285 cuyas hojas de datos ofrecen una excelente documentacion.
Este es el diagrama de la fuente que yo hice, muy muy simple, creo que debi añadir una resistencia al menos a la salida del puente, craso error.
Go to full image
en el diagrama use un 78L05 porque consideraba que no era necesario entregar mas de 100mA para una aplicacion simple, pero olvide totalmente que el rele consume corriente tambien, asi que use un 7805 comun y corriente.
asi quedo el prototipo, bastante desordenado la verdad, pero para ser un prototipo asumo que esta bien, las borneras son el switch del rele, y los terminales son para poner el transformador que habia comprado.
Por ahora si, tengo pensado usar una pantalla segmentada para ver el tiempo restante, pero seria para otro momento